我国地方政府专项债实行审批制,项目需通过财政部的地方政府债务信息系统和国家发改委的国家重大建设项目库入库审查后获得发行额度。据统计,近几年,专项债申报不成功主要有以下原因:
1、项目不符合投向领域规定;
2、项目不符合资本金管理要求;
3、项目不符合前期工作要求;
4、项目不符合国家规划、行业政策等;
5、项目不符合公益性、收益性要求。
为了顺利通过审查,项目单位和第三方在项目谋划和申报阶段,需要关注项目投向领域、建设内容、资本金筹措、收益等几个方面。
一、国家支持投向领域
自实施专项债申报以来,省财政厅均会在申报之前发文确定专项债资金支持范围,项目谋划时要关注项目是否属于这些领域。如安徽省财政厅皖财债〔2023〕109号文指出专项债券资金要围绕党中央、国务院及省委、省政府确定的重点领域加大支持,聚焦重大战略和重点项目,新增专项债券支持范围为交通基础设施、能源、农林水利、生态环保、社会事业、仓储物流基础设施、市政和产业园区基础设施、国家重大战略项目、保障性安居工程、新能源项目、新型基础设施等领域。需要注意的是每年的支持范围可能有所调整,申报时需对照相应批次的申报文件确定项目归属领域。
二、建设内容
根据相关文件规定,入库项目应当符合以下条件:必须是有一定收益的公益性项目,如地铁、管廊、污水处理厂站等项目。其中明令禁止的项目参见《国家发展改革委办公厅关于组织申报2023年地方政府专项债券项目的通知》(发改办投资〔2022〕873号)文件规定的地方政府专项债券资金投向领域禁止类项目清单如下:
通用禁止:楼堂馆所、形象工程和政绩工程、房地产等其他项目;
高风险地区禁止:城市轨道交通;除卫生健康、教育、养老托育以外的其他社会事业;除供排水、供热、供气以外的其他市政基础设施项目;除公共服务信息化以外的其他新型基础设施项目;棚户区改造新开工项目。
三、项目资本金筹措
各项目投入资本金需满足本行业资本金最低比例要求。项目资本金来源为财政统筹资金或发行地方政府非标专项债券。但允许将部分专项债券资金作为一定比例的项目资本金的项目应当具备以下条件:一是专项债券支持、符合党中央国务院重大决策部署、具有较大示范带动效应的重大项目;二是支持领域主要是国家重点支持的铁路、国家高速公路和支持推进国家重大战略实施的地方高速公路、供电、供气项目。
项目申报时,应注意项目资本金不应小于最低资本金比例要求、且不应在政策范围之外将专项债券用作项目资本金等。
四、项目收益与成本
《地方政府债券发行管理办法》(财库〔2020〕43号)文件指出,专项债券是为有一定收益的公益性项目发行,以公益性项目对应的政府性基金收入或专项收入作为还本付息资金来源的政府债券。安徽省财政厅皖财债〔2023〕109号文指出,专项债项目能够实现预期收益与融资自求平衡。
目前,项目因收入、成本问题未通过审查的原因主要有:
1、成本方面:
(1)有收入无对应成本;
(2)成本测算预测的人员,明显无法完成日常管理工作;
(3)成本漏记,例如建筑物出售涉及房产税、土地增值税;
(4)某一项收入占比非常高,然而这项收入的投资占比非常低或者该项收入的成本占比非常低,不符合逻辑。
2、收益方面:
(1)财政补贴占总收入的比重过高;
(2)收入无建设内容支撑,投资明细没有相关的投入;
(3)收入合理性:例如最后一年销售大量的建筑、广告收入没有结合人流量、郊区项目参考主城区单价、财政补贴仅填写金额未提供任何依据、直接选择最高水平做为参考等;
(4)土地出让收入需要计提相关基金。土地出让无依据,即自规局或财政局未明确拟出让地块面积、出让计划、控制性规划(土地性质)等;
(5)项目属于提升扩能,但实施方案未说明清楚原项目建设是否有债务,无法判断收入是否已作为原建设项目还款来源,无法判断收入是否能足额覆盖本项目债务本息。
项目申报时,在测算收入和成本时,应避免上述问题发生。
五、项目名称
确定项目名称建议遵循以下原则:
清晰明了、言简意赅的从简原则;紧扣主题、高端大气的从优原则。这二者可以是“或”的关系,也可以是“且”的关系。
1、从简原则:适用于建设内容明晰单一、建设目标明确的项目,如:基础设施、能源类、生态环保类等专项债支持领域,项目宜直接以项目所在的地区、地点、项目建设内容、项目建设性质等内容命名。如:池州高新区碳基新材料产业园建设项目,青阳县老年介护、康复、护理中心建设项目、安徽省池州市青阳县污水处理厂提升改造及配套管网工程等。
2、从优原则:适用于建设内容涉及面较广,子项目间关联性较强,但有些子项目公益性较强无法实现项目的预期收益与融资自求平衡,谋划时应将多个项目组合,如农林水利、社会事业、新型基础设施这几类领域项目,项目名称宜从国家政策文件、当地区域发展规划文件、“十四五”规划及行业规划等文件中找出行业主题词,如合肥市庐阳区三十岗乡桃蹊乡村振兴示范先行区建设项目、青阳县美丽集镇提升改造工程等。
六、其他注意事项
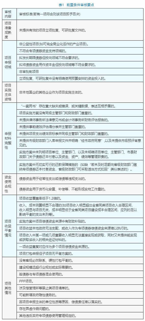
1、注意申报文件中提及的前置条件审核要点(一票否决),如安徽省财政厅皖财债〔2023〕109号文提及的要点(详见表1)。
2、项目必须成熟可行
项目施工条件基本成熟,已完成立项、可研审批,基本完成用地、规划选址、环评等审批,拟开工时间符合要求等。
3、总结经验
每次申报后,都要对整个过程进行总结,找出成功和失败的原因,不断提高后续申报的成功率。
通过以上这些策略,可以适当提高专项债申报成功率。但需要注意的是,不同地区、不同项目的情况可能有所不同,因此在实际操作中还需结合具体情况灵活调整策略。

版权所有 Copyright © 2011 阶梯项目咨询有限公司皖ICP备2020017076号-1
合肥市滨湖新区要素大市场B区五层
皖公网安备34170202000254号